Your chatbot confidently told a customer your return policy is 90 days. It's 30.It later described features your product does not even have.
That is the gap between a great demo and a real production system. Language models sound sure even when they are wrong, and in production that gets expensive fast.
This is why serious AI teams use RAG. Not because it is trendy, but because it keeps models grounded in real information.
What most people miss is that there is no single RAG. There are multiple architectures, each solving a different problem. Pick the wrong one, and you waste months.
This guide breaks down the RAG architectures that actually work in production.
Let's start by Learning about Rag.
What Is RAG and Why Does It Actually Matter?

Before we dive into architectures, let's get clear on what we're talking about.
RAG optimizes language model outputs by having them reference external knowledge bases before generating responses. Instead of relying purely on what the model learned during training, RAG pulls in relevant, current information from your documents, databases, or knowledge graphs.
Here's the process in practice.
- When a user asks a question, your RAG system first retrieves relevant information from external sources based on that query.
- Then it combines the original question with this retrieved context and sends everything to the language model.
- The model generates a response grounded in actual, verifiable information rather than just its training data.
The Real Problems that RAG Solves

1. Standard RAG: Start Here

Standard RAG is the "Hello World" of the ecosystem. It treats retrieval as a simple, one-shot lookup. It exists to ground a model in specific data without the overhead of fine-tuning, but it assumes your retrieval engine is perfect.
It is best suited for low-stakes environments where speed is more important than absolute factual density.
How it Works:
- Chunking: Documents are split into small, digestible text segments.
- Embedding: Each segment is converted into a vector and stored in a database (like Pinecone or Weaviate).
- Retrieval: A user query is vectorized, and the "Top-K" most similar segments are pulled using Cosine Similarity.
- Generation: These segments are fed to the LLM as "Context" to generate a grounded response.
Realistic Example: A small startup's internal employee handbook bot. A user asks, "What is our pet policy?" and the bot retrieves the specific paragraph from the HR manual to answer.
Pros:
- Sub-second latency.
- Extremely low computational cost.
- Simple to debug and monitor.
Cons:
- Highly susceptible to "noise" (retrieving irrelevant chunks).
- No ability to handle complex, multi-part questions.
- Lacks self-correction if the retrieved data is wrong.
2. Conversational RAG: Adding Memory

Conversational RAG solves the problem of "context blindness." In a standard setup, if a user asks a follow-up like "How much does it cost?", the system doesn't know what "it" refers to. This architecture adds a stateful memory layer that re-contextualizes every turn of the chat.
How it Works:
- Context Loading: The system stores the last 5–10 turns of the conversation.
- Query Rewriting: An LLM takes the history + the new query to generate a "Stand-alone Query" (e.g., "What is the price of the Enterprise Plan?").
- Retrieval: This expanded query is used for the vector search.
- Generation: The answer is generated using the new context.
Realistic Example: A customer support bot for a SaaS company. The user says, "I'm having trouble with my API key," and then follows up with, "Can you reset it?" The system knows "it" means the API key.
Pros:
- Provides a natural, human-like chat experience.
- Prevents the user from having to repeat themselves.
Cons:
- Memory Drift: Irrelevant context from 10 minutes ago can pollute the current search.
- Higher token costs due to the "Query Rewriting" step.
3. Corrective RAG (CRAG): The Self-Checker

CRAG is an architecture designed for high-stakes environments. It introduces a "Decision Gate" that evaluates the quality of retrieved documents before they reach the generator. If the internal search is poor, it triggers a fallback to the live web.
In internal benchmarks reported by teams deploying CRAG-style evaluators, hallucinations have been shown to drop as compared to naive baselines.
How it Works:
- Retrieval: Fetch documents from your internal vector store.
- Evaluation: A lightweight "Grader" model assigns a score (Correct, Ambiguous, Incorrect) to each document chunk.
- Trigger Gate:
- Correct: Proceed to the generator.
- Incorrect: Discard the data and trigger an external API (like Google Search or Tavily).
4. Synthesis: Generate the answer using the verified internal or fresh external data.
Realistic Example: A financial advisor bot. When asked about a specific stock price that isn't in its 2024 database, CRAG realizes the data is missing and pulls the live price from a financial news API.
Pros:
- Drastically reduces hallucinations.
- Bridges the gap between internal data and live real-world facts.
Cons:
- Significant latency increase (adds 2–4 seconds).
- Managing external API costs and rate limits.
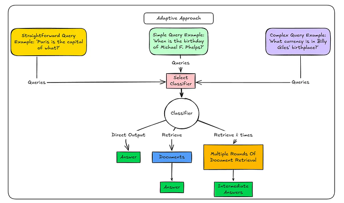
4. Adaptive RAG: Matching Effort to Complexity

Adaptive RAG is the "efficiency champion." It recognizes that not every query requires a bazooka. It uses a router to determine the complexity of a user's intent and chooses the cheapest, fastest path to the answer.
How it Works:
- Complexity Analysis: A small classifier model routes the query.
- Path A (No Retrieval): For greetings or general knowledge the LLM already knows.
- Path B (Standard RAG): For simple factual lookups.
- Path C (Multi-step Agent): For complex analytical questions that require searching multiple sources.
Realistic Example: A university assistant. If a student says "Hello," it responds directly. If they ask "When is the library open?", it does a simple search. If they ask "Compare the tuition of the CS program over the last 5 years," it triggers a complex analysis.
Pros:
- Massive cost savings by skipping unnecessary retrieval.
- Optimal latency for simple queries.
Cons:
- Misclassification risk: If it thinks a hard question is easy, it will fail to search.
- Requires a highly reliable routing model.
5. Self-RAG: The AI That Critiques Itself

Self-RAG is a sophisticated architecture where the model is trained to critique its own reasoning. It doesn't just retrieve; it generates "Reflection Tokens" that serve as a real-time audit of its own output.
How it Works:
- Retrieve: Standard search triggered by the model itself.
- Generate with Tokens: The model generates text alongside special tokens like
[IsRel](Is this relevant?),[IsSup](Is this claim supported?), and[IsUse](Is this helpful?). - Self-Correction: If the model outputs a
[NoSup]token, it pauses, re-retrieves, and rewrites the sentence.
Realistic Example: A legal research tool. The model writes a claim about a court case, realizes the retrieved document doesn't actually support that claim, and automatically searches for a different precedent.
Pros:
- Highest level of factual "groundedness."
- Built-in transparency for the reasoning process.
Cons:
- Requires specialized, fine-tuned models (e.g., Self-RAG Llama).
- Extremely high computational overhead.
6. Fusion RAG: Multiple Angles, Better Results

Fusion RAG addresses the "Ambiguity Problem." Most users are bad at searching. Fusion RAG takes a single query and looks at it from multiple angles to ensure high recall.
How it Works:
- Query Expansion: Generate 3–5 variations of the user's question.
- Parallel Retrieval: Search for all variations across the vector DB.
- Reciprocal Rank Fusion (RRF): Use a mathematical formula to re-rank the results:
- Final Ranking: Documents that appear high in multiple searches are boosted to the top.
Realistic Example: A medical researcher searching for "treatments for insomnia." Fusion RAG also searches for "sleep disorder medications," "non-pharmacological insomnia therapy," and "CBT-I protocols" to ensure no relevant study is missed.
Pros:
- Exceptional recall (finds documents a single query would miss).
- Robust to poor user phrasing.
Cons:
- Multiplies search costs (3x-5x).
- Higher latency due to re-ranking calculations.
7. HyDE: Generate the Answer, Then Find Similar Docs

HyDE is a counter-intuitive but brilliant pattern. It recognizes that "Questions" and "Answers" are semantically different. It creates a bridge between them by generating a "fake" answer first.
How it Works:
- Hypothesize: The LLM writes a fake (hypothetical) answer to the query.
- Embedding: The fake answer is vectorized.
- Retrieval: Use that vector to find real documents that look like the fake answer.
- Generation: Use the real docs to write the final response.
Realistic Example: A user asks a vague question like "That one law about digital privacy in California." HyDE writes a fake summary of CCPA, uses that to find the actual CCPA legal text, and provides the answer.
Pros:
- Dramatically improves retrieval for conceptual or vague queries.
- No complex "agent" logic required.
Cons:
- Bias Risk: If the "fake answer" is fundamentally wrong, the search will be misled.
- Inefficient for simple factual lookups (e.g., "What is 2+2?").
8. Agentic RAG: Orchestrating Specialists

Instead of blindly fetching documents, it introduces an autonomous agent that plans, reasons, and decides how and where to retrieve information before generating an answer.
It treats information retrieval like research, not lookup.
How it Works:
- Analyze: The agent first interprets the user query and determines whether it is simple, multi-step, ambiguous, or requires real-time data.
- Plan: It breaks the query into sub-tasks and decides a strategy. For example: Should it do vector search first? Web search? Call an API? Ask a follow-up question?
- Act: The agent executes those steps by invoking tools such as vector databases, web search, internal APIs, or calculators.
- Iterate: Based on intermediate results, the agent may refine queries, fetch more data, or validate sources.
- Generate: Once sufficient evidence is gathered, the LLM produces a grounded, context-aware final response.
Realistic Example:
A user asks: "Is it safe for a fintech app to use LLMs for loan approvals under Indian regulations?"
Agentic RAG might:
- Detect this is a regulatory + policy + risk question
- Search RBI guidelines via web tools
- Retrieve internal compliance documents
- Cross-check recent regulatory updates
- Synthesize a structured answer with citations and caveats
A traditional RAG would likely just retrieve semantically similar documents and answer once.
Pros:
- Handles complex, multi-part, and ambiguous queries
- Reduces hallucinations through verification and iteration
- Can access real-time and external data sources
- More adaptable to changing contexts and requirements
Cons:
- Higher latency due to multi-step execution
- More expensive to run than simple RAG
- Requires careful tool and agent orchestration
- Overkill for straightforward factual queries
9. GraphRAG: The Relationship Reasoner
While all previous architectures retrieve documents based on semantic similarity, GraphRAG retrieves entities and the explicit relationships between them.
Instead of asking "what text looks similar," it asks "what is connected, and how?"
How it Works:
- Graph Construction: Knowledge is modeled as a graph where nodes are entities (people, organizations, concepts, events) and edges are relationships (affects, depends_on, funded_by, regulated_by).
- Query Parsing: The user query is analyzed to identify key entities and relationship types, not just keywords.
- Graph Traversal: The system traverses the graph to find meaningful paths that connect the entities across multiple hops.
- Optional Hybrid Retrieval: Vector search is often used alongside the graph to ground entities in unstructured text.
- Generation: The LLM converts the discovered relationship paths into a structured, explainable answer.
Realistic Example:
Query: "How do Fed interest rate decisions affect tech startup valuations?"
GraphRAG traversal:
- Federal Reserve → rate_decision → increased rates
- Increased rates → affects → VC capital availability
- Reduced VC availability → impacts → early-stage valuations
- Tech startups → funded_by → venture capital
The answer emerges from the relationship chain, not document similarity.
Why It's Different:
Vector RAG: "What documents are similar to my query?"
GraphRAG: "What entities matter, and how do they influence each other?"
This makes GraphRAG far stronger for causal, multi-hop, and deterministic reasoning.
Systems combining GraphRAG with structured taxonomies have achieved accuracy close to 99% in deterministic search tasks.
Pros:
- Excellent at cause-and-effect reasoning
- Highly explainable outputs due to explicit relationships
- Strong performance in structured and rule-heavy domains
- Reduces false positives caused by semantic similarity
Cons:
- High upfront cost to build and maintain knowledge graphs
- Graph construction can be computationally expensive
- Harder to evolve as domains change
- Overkill for open-ended or conversational queries
How to Actually Choose (The Decision Framework)

Step 1: Start with Standard RAG
Seriously. Unless you have specific proof it won't work, start here. Standard RAG forces you to nail fundamentals:
- Quality document chunking
- Good embedding models
- Proper evaluation
- Monitoring
If Standard RAG doesn't work well, complexity won't save you. You'll just have a complicated system that still sucks.
Step 2: Add Memory Only If Needed
Users asking follow-up questions? Add Conversational RAG. Otherwise, skip it.
Step 3: Match Architecture to Your Actual Problem
Look at real queries, not ideal ones:
Queries are similar and straightforward? Stay with Standard RAG.
Complexity varies wildly? Add Adaptive routing.
Accuracy is life-or-death? Use Corrective RAG despite cost. Healthcare RAG systems show 15% reductions in diagnostic errors.
Open-ended research? Self-RAG or Agentic RAG.
Ambiguous terminology? Fusion RAG.
Rich relational data? GraphRAG if you can afford graph construction.
Step 4: Consider Your Constraints
Tight budget? Standard RAG, optimize retrieval. Avoid Self-RAG and Agentic RAG.
Speed critical? Standard or Adaptive. DoorDash hit 2.5 second response latency for voice, but chat needs under 1 second.
Accuracy critical? Corrective or GraphRAG despite costs.
Step 5: Blend Architectures
Production systems combine approaches:
Standard + Corrective: Fast standard retrieval, corrective fallback for low confidence. 95% fast, 5% verified.
Adaptive + GraphRAG: Simple queries use vectors, complex ones use graphs.
Fusion + Conversational: Query variations with memory.
Hybrid search combining dense embeddings with sparse methods like BM25 is nearly standard for semantic meaning plus exact matches.
Simple Analogy
Think of an LLM as a smart employee with a great brain but a terrible memory.
- Standard RAG is like giving them a file cabinet. They pull one folder, read it, and answer.
- Conversational RAG is the same employee taking notes during the meeting so they do not ask the same questions again.
- Corrective RAG adds a senior reviewer who checks, "Do we actually have proof for this?" before the answer goes out.
- Adaptive RAG is a manager deciding effort level. Quick reply for easy questions, full research for hard ones.
- Self-RAG is the employee thinking out loud, stopping mid-sentence to look things up when unsure.
- Fusion RAG is asking five coworkers the same question in different ways and trusting what they agree on.
- HyDE is the employee drafting an ideal answer first, then searching for documents that match that explanation.
- Agentic RAG is a team of specialists. Legal, finance, and ops each answer their part, then someone stitches it together.
- GraphRAG is using a whiteboard of relationships instead of documents. Who affects whom, and how.
Red Flags That Kill Projects
Over-Engineering: Agentic RAG for FAQs is a Ferrari for groceries. Wasteful.
Ignoring Retrieval Quality: High-recall retrievers remain the backbone of every RAG system. Bad retrieval = bad generation, regardless of architecture.
No Evaluation: You can't improve what you don't measure. Track precision, correctness, latency, cost, satisfaction from day one.
Chasing Papers: Over 1,200 RAG papers appeared on arXiv in 2024 alone. You can't implement them all. Focus on proven approaches for your specific problems.
Skipping Users: What do users actually need? Talk to them. Many teams build elaborate solutions for problems users don't have while ignoring real issues.
The Bottom Line
RAG isn't magic. It won't fix bad design or garbage data. But implemented thoughtfully, it transforms language models from confident liars into reliable information systems.
In 2025, RAG serves as the strategic imperative for enterprises, providing the confidence layer needed for businesses to safely adopt generative AI.
The eight architectures solve different problems:
- Standard: Fast, simple, start here
- Conversational: Adds memory for multi-turn
- Corrective: Validates quality, high accuracy
- Adaptive: Matches resources to complexity
- Self-RAG: Autonomous reasoning, very expensive
- Fusion: Multiple angles for ambiguous queries
- HyDE: Bridges semantic gaps conceptually
- Agentic: Orchestrates specialists, most complex
- GraphRAG: Relationship reasoning for connected data
The best system isn't the most sophisticated. It's the one that reliably serves your users within your constraints.
Start simple. Measure everything. Scale complexity only with clear evidence it's needed. Master fundamentals first.
.